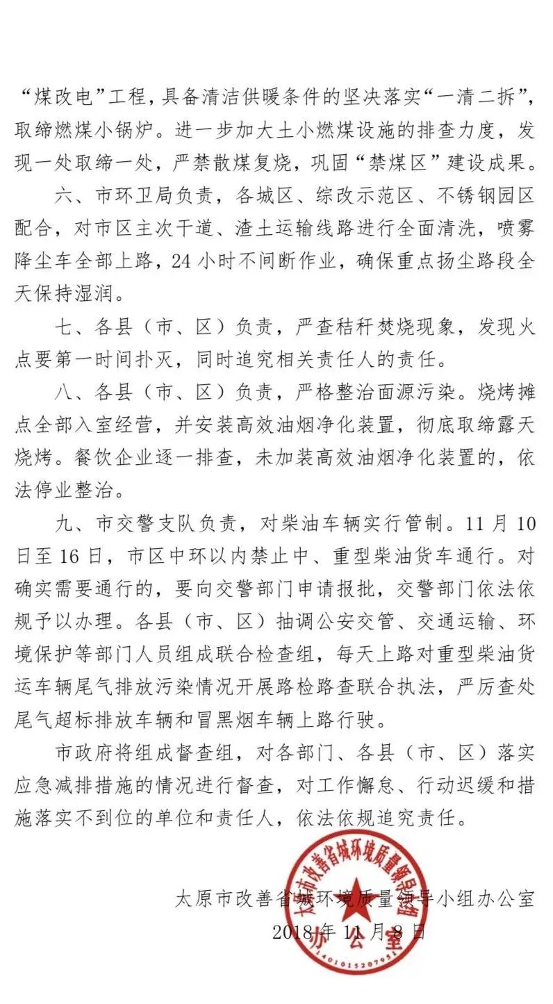
太原市发布最新重污染通告,当前空气质量严峻,形势不容乐观。呼吁全体市民共同参与应对,共同保护我们的环境。请大家关注空气质量指数,减少污染排放,共同为改善空气质量贡献力量。让我们携手应对空气污染问题,守护太原的美好环境。
太原市近日遭遇严重的空气污染,主要污染物包括PM2.5、PM10等颗粒物以及臭氧等有害气体,这些污染物不仅对人体健康构成严重威胁,还会对生态环境造成不可逆的损害,污染的主要来源包括工业排放、交通尾气、燃煤等,随着冬季的到来,燃煤采暖等活动的增加加剧了空气污染的程度,不利的气象条件也导致了污染物的积聚。
为了应对这一严峻的空气污染问题,太原市已经采取了一系列应对措施,政府加大了工业污染治理力度,对排放超标的工厂进行整改,并加强交通管理,推广公共交通,限制高排放车辆进入城区,还加大了燃煤管控力度,推广清洁能源,这些措施的实施需要全民的共同参与,每个人都应该为改善空气质量贡献自己的力量。
作为太原市民,我们可以从日常生活中做起,共同为改善空气质量出一份力,减少燃煤,使用清洁能源,尽量选择公共交通出行,减少私家车使用,还可以参与绿化种植,提高城市绿化覆盖率,积极参与环保活动,宣传环保知识,引导更多人关注空气质量问题。
为了更好地了解空气质量状况,太原市已经建立了空气质量监测网络,市民可以通过手机APP、网站等途径实时了解空气质量信息,当空气污染达到一定程度时,政府会及时发布预警信息,提醒市民做好防护措施。
在此提醒大家,当空气质量不佳时,尽量减少户外活动,特别是老年人、儿童和患有呼吸道疾病的人群,出门时请佩戴口罩,回家后及时清洗面部和裸露肌肤,请密切关注空气质量信息,遵循政府发布的防护措施。
虽然当前太原市的空气质量面临严峻挑战,但只要我们每个人都行动起来,共同应对,相信未来太原的空气一定会变得更加清新,政府将继续加大污染治理力度,推广清洁能源,加强环境监测与预警,在全民共同努力下,太原将成为一座宜居、宜业的美丽城市。
让我们携手共同努力,为太原的空气质量改善贡献自己的力量,关注空气质量状况,积极参与环保活动,倡导绿色生活,关于太原重污染最新通告的分享,希望大家能够关注空气质量状况,共同为改善空气质量出一份力!让我们携手共同努力,为太原的明天创造一个更美好的未来!🌱🌈🌍



京公网安备11000000000001号
京ICP备11000001号
还没有评论,来说两句吧...