摘要:,,针对高的症状,最新的治疗药物和指南提供了多种有效的解决方案。目前市场上涌现出多种新药,这些药物在降低高血压、高血糖等方面表现出显著效果。最新的药物指南为患者提供了更加精准的治疗选择,帮助患者根据自身情况选择最适合的药物。这些新药和指南的出现,为高的治疗带来了更大的希望和可能性。
了解高的类型及症状
“高”这个词通常涵盖了高血压、高血糖、高血脂等健康问题,不同的类型有着各自独特的症状,高血压可能并无明显症状,而高血糖则可能导致多尿、口渴等症状,了解这些症状有助于我们及时发现并治疗相关疾病。
治疗高的最新药物介绍
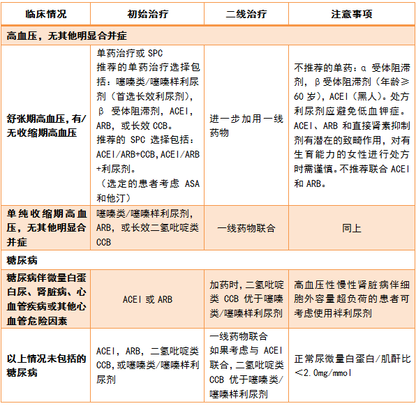
1、高血压药物
(1)血管紧张素转换酶抑制剂(ACE抑制剂):通过抑制血管收缩来降低血压,常用药物如卡托普利。
(2)血管紧张素Ⅱ受体拮抗剂(ARBs):阻断血管紧张素Ⅱ的作用,进而降低血压,常用药物如氯沙坦。
(3)钙通道阻滞剂:通过扩张血管来降低血压,常用药物如氨氯地平。
(4)β受体阻滞剂:通过减缓心率来降低血压,常用药物如美托洛尔。
2、高血糖药物
(1)口服降糖药:如二甲双胍等,帮助控制血糖水平。
(2)胰岛素及其类似物:适用于需要胰岛素治疗的患者,如长效胰岛素。
3、高血脂药物
(1)他汀类药物:降低胆固醇和甘油三酯水平,常用药物如阿托伐他汀。
(2)贝特类药物:主要用于降低甘油三酯水平,常用药物如非诺贝特。
如何选择合适的药物
1、咨询医生:了解自己的病情及用药需求。
2、遵循医嘱:根据医生建议选择合适的药物,并严格按照医嘱用药。
3、了解药物副作用:了解所选药物的副作用和注意事项,以便在用药过程中及时发现并处理潜在问题。
药物治疗的注意事项
1、按时服药:确保按时服药,不要随意更改用药剂量或停药。
2、饮食调整:药物治疗的同时,注意调整饮食结构,保持低盐、低脂、低糖饮食。
3、定期监测:定期监测血压、血糖、血脂等指标,以评估治疗效果。
4、避免相互作用:注意避免药物之间的相互作用,如有其他用药需求,请及时向医生咨询。
药物治疗外的辅助措施
1、适当运动:适当的运动有助于降低血压、血糖和血脂水平。
2、保持良好的心态:避免过度焦虑、紧张等情绪,有助于维持血压稳定。
3、戒烟限酒:戒烟限酒有助于改善健康状况,提高治疗效果,保持健康的生活方式,如充足的睡眠和减少压力,也对健康有着积极的影响。
治疗高的最新药物包括多种类型,选择合适的药物需要咨询医生,并结合病情及用药需求进行决策,除了药物治疗,生活方式的调整如饮食、运动和心态等也至关重要,希望本指南能帮助您更好地了解如何治疗高的健康问题,以确保您的健康。



京公网安备11000000000001号
京ICP备11000001号
还没有评论,来说两句吧...